NCC 2022 Volume One - Building Code of Australia Class 2 to 9 buildings
Search the National Construction Code editions
C3
Part C3 Compartmentation and separationThis Part contains Deemed-to-Satisfy Provisions for Part C1. It covers compartmentation to limit fire size and spread, separation to limit fire spread between fire compartments, parts with different classifications, stairways, lift shafts, equipment, electricity supplies and public corridors. It also contains construction requirements to facilitate fire brigade intervention.
Reminder
To clarify that the requirements of C1P1 to C1P9 will be satisfied if a building complies with Parts C2, C3 and C4, and Parts G3, I1 and I3, if applicable.
Where a solution is proposed to comply with the Deemed-to-Satisfy Provisions, C3D1 clarifies that for most buildings compliance with Parts C2, C3 and C4 will achievecompliance with C1P1 to C1P9. The exceptions to this general rule are set out below:
Where a Performance Solution is proposed, the relevant Performance Requirements must be determined in accordance with A2G2(3) and A2G4(3) as applicable. (See commentary on Part A2).
To clarify that the floor area limitations of Part C3 do not apply to certain buildings.
The floor area limitations of Part C3 do not apply to a carpark containing a sprinkler system complying with Specification 17 (other than a FPAA101D or FPAA 101H system), an open-deck carpark or an open spectator stand. The floor area limitations of Part C3 do not apply to a carpark containing a sprinkler system complying with Specification 17 (other than a FPAA101D or FPAA 101H system), an open-deck carpark or an open spectator stand.
The separation requirements of potentially explosive batteries from the rest of the building contained in C3D13(1)(e) do not apply to Class 8 electricity network substations. These batteries have inherent and specific protection, segregation and risk mitigation measures. They are housed within the substation, with other electrical equipment which the batteries are dedicated to support. The other ancillary building services in the substation are always kept separate from the batteries and further internal separation is not considered necessary.
| Classification | Type A construction | Type B construction | Type C construction |
|---|---|---|---|
| 5, 9b or 9c | Max floor area—8 000 m2 | Max floor area—5 500 m2 | Max floor area—3 000 m2 |
| Max volume—48 000 m3 | Max volume—33 000 m3 | max volume—18 000 m3 | |
| 6, 7, 8 or 9a (except for patient care areas) | Max floor area—5 000 m2 | Max floor area—3 500 m2 | Max floor area—2 000 m2 |
| Max volume—30 000 m3 | Max volume—21 000 m3 | Max volume—12 000 m3 |
See C3D6 for maximum size of compartments in patient care areas in Class 9a health-care buildings.
To limit the size of any fire in a building by limiting the size of the floor area and volume of a fire compartment.
Allowable size of the fire compartment
Under C3D3(1) and Table C3D3, the allowable size of the fire compartment depends on two things. The first is the type of construction, which is a measureof a building’s ability to resist a fire. The second is the classification of the building, which is an indicator of a building’s potential fire load.
Examples
In the case of a Class 7 building which has an area of 3 000 m2, C3D3 enables three potential solutions. The building can be:
Machinery and plant rooms
Under C3D3(2), machinery and plant rooms at the top of a building are not included in the calculation of a building’s floor area or volume of a fire compartment. The BCA assumes that such rooms represent a low risk to people in case of fire because of the generally:
Atriums
Under C3D3(3), in an atrium, the area of the atrium well above the floor of the atrium is excluded from the volume calculation because there is no space in which to store materials, thus it is assumed that it does not contribute to the fire load. See Part G3.
Buildings of mixed classifications
C3D3 makes no reference to the use of Table C3D3 for a building containing mixed classifications. The table specifies both the maximum allowable floor area and volume of certain fire compartments and atria.
To calculate the maximum permissible floor area component of the size limitations in Table C3D3, firstly take the percentage of each classification as a proportion of the actual floor area of the building.
Examples
Figure C3D3 shows a building of Type C construction containing a factory (Class 8) with an office (Class 5) at the front. The total area of the building is 2 100 m2.
The area of the Class 8 portion of the building is 80% (1 680 m2) of the floor area of the whole building (that is, the combined Class 8 and Class 5 portions).
The area of the Class 5 portionof the building is 20% (420 m2) of the floor area of the whole building (that is, the combined Class 8 and Class 5 portions).
To determine if such a building complies with Table C3D3, the following calculations are necessary:
The maximum allowable floor area of the buildingis 2 200 m2. Therefore, the building in this example complies with the floor area component of Table C3D3. The fact that the Class 8 portion exceeds 1 600 m2 is irrelevant for the purposes of this process. However, that portion is not permitted to exceed 2 000 m2.
It should be noted that the maximum allowable volume must also be considered when determining whether the building complies with Table C3D3.
Figure C3D3: Plan of building for above example
The size of a fire compartment in a building may exceed that specified in Table C3D3 where—
To grant concessions for large isolated buildings from the floor area and volume limitations.
Up to 18000 m2 floor area and 108000 m3 volume
Under C3D4(a), a building with a floor area of 18 000 m2 or less and a volume of 108 000 m3 or less is permitted to have fire compartments which exceed the requirements of Table C3D3, if it complies with the requirements outlined below as applicable:
Over 18000 m2 in floor area or 108000 m3 in volume
Under C3D4(b), a building with a floor area of more than 18000 m2 or a volume of more than 108 000 m3 is permitted to have fire compartments which exceed the requirements of Table C3D3 if—
C3D4 should be read in conjunction with the smoke hazard management systems required by E2D4 to E2D13. The reason for this is that the smoke hazard management system will play an important part in occupant safety during a fire in large fire compartments.
More than one building on allotment
Where there is more than one building on the allotment, each building may have fire compartments which exceed the requirements of Table C3D3, if each building complies with C3D4(a) or C3D4(b), or if the buildings are closer than 6 metres, they both must comply with C3D4(a) or C3D4(b), as applicable, as if they were one building.
If the buildings are separated by a fire wall complying with C3D8, the entire building, regardless of the level of fire compartmentation, must comply with C3D4(a) or C3D4(b), as applicable.
If more than two buildings are located on the same allotment and greater than 6 m apart, each individual building must comply with C3D4(a) or C3D4(b), as applicable.
To set the minimum requirements for open space around a building and the provision of vehicular access for the fire brigade.
The reason for the open space requirement is to minimise the risk of a fire spreading to another building.
C3D5(1) specifies the compliance criteria for the open space required under C3D4. The open space must be wholly within the allotment. However, the open space may also include everything except what is beyond a line drawn six metres from the farthest edge of a road, river or public place adjoining the allotment.
The open space must also include the vehicular access required by C3D5(2), not be used for storage or processing and not be built on, except as specified.
This provision requires the making of a “performance-style” judgement. It is the responsibility of the building proponent to satisfy the appropriate authority that any buildings on the open space will not unduly impede the activities of the fire brigade, nor add to the risk of fire spreading to a building on an adjoining allotment.
Figure C3D5 illustrates compliance with C3D5.
The reason for the fire brigade vehicular access is to enable the brigade to intervene to fight the fire, assist with evacuation, and stop the spread of a fire to another building.The vehicular access also provides other emergency services personnel, such as ambulance officers, with the ability to access the building as necessary.
C3D5(2) specifies the compliance criteria for the vehicular access required by Part C3.
The required vehicular access must have access from the public road system (see C3D5(2)(a)) and must have the width, height and load bearing capacity to allow the passage in a forward direction around the entire building and parking of fire brigade vehicles (see C3D5(2)(b) and (d)).
It must also have the necessary pedestrian access to the building (see C3D5(2)(c)). This access may be from a public road which otherwise complies with the various requirements of C3D5(2) (see C3D5(2)(e)).
To achieve compliance with these provisions it is advisable to check with the local fire brigade, due to the varying sizes and type of equipment and vehicles that may be required to fight a fire.
Figure C3D5: Examples of compliance with C3D5
C3D6(2) does not apply to a Class 9b early childhood centre—
To protect patients in a health-care building and residents in an aged care building from the spread of fire and smoke.
General
It should be noted that C3D6(1) applies to Class 9a health-care buildings. C3D6(3) only applies to Class 9c buildings.
Class 9a buildings—evacuation difficulties
Residents or patients of Class 9a buildings are often unable to evacuate a building without assistance. They may be incapable of walking or bedridden. It is important to make sure that fire and smoke only affects small areas of the building.
C3D6(1)(a) requires compartmentation for the control of smoke and fire.
C3D6(1)(b) and (e) make it necessary to separate potential sources of fire from any patient care area. C3D6(1)(b) requires fire compartments in Class 9a buildings. An ancillary use area in C3D6(1)(e) is deemed to be an area where there are items of equipment or materials, that have a high potential fire hazard (high fire load or fire source).
C3D6(1)(c) and (d) require sub-compartmentation in certain areas to allow for the staged evacuation of patients from the building. Sub-compartmentation is considered to enhance evacuation procedures, which typically require assistance to be provided to evacuees by an adequate number of staff.
The requirements for smoke proof walls and doors are contained in Specification 11. C3D6(1)(f) provides examples of areas covered by (e).
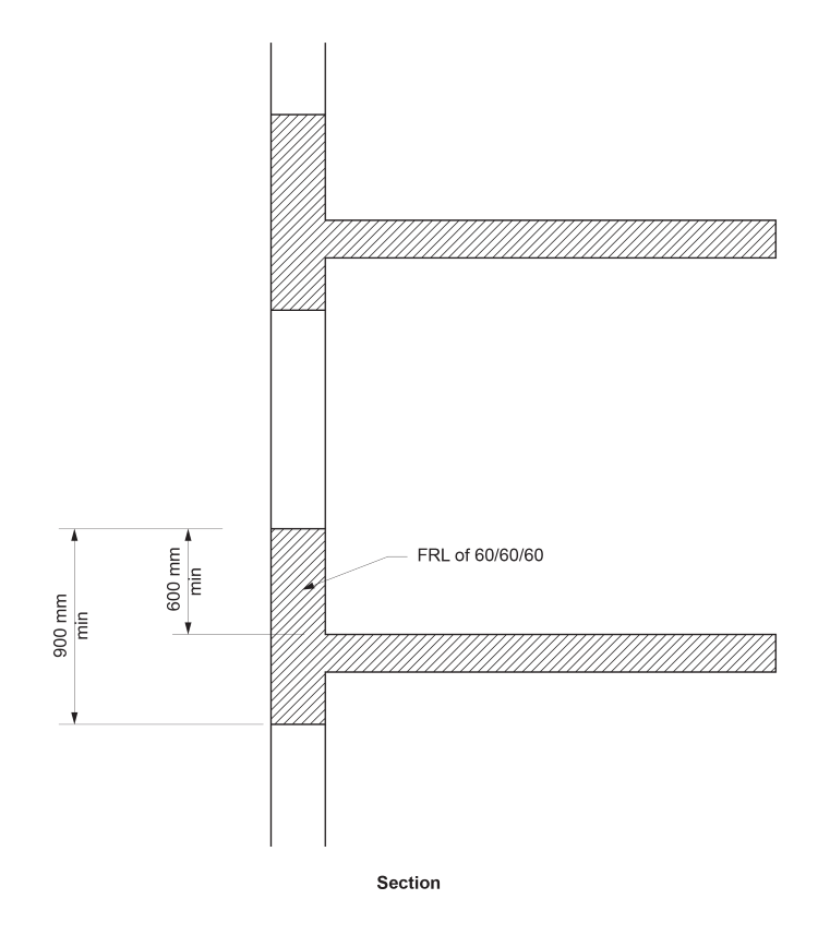
Figure C3D6 illustrates one means of complying with C3D6.
The first part of the figure showshow the administrative area of a hospital has been separated from the patientcare area by a fire wall because the patient care area has a floor area of 2000 m2, the maximum permitted under C3D6(1)(a).
The second part of the figure shows how the ward area must be subdivided into areas with a maximum floor area of 1 000m2 by a wall with an FRL of 60/60/60.
Some floors of Class 9a buildings may require an FRL
Compliance with C3D6(1)(d)(ii) may require a floor in a Class 9a building of Type B construction to have a fire-resistance level (FRL). The reason for this is that it is important to inhibit the spread of fire between floors. Separation of storeys in a Class 9a building also requires any openings in external walls to be vertically separated in accordance with C3D7.
Class 9c buildings—evacuation difficulties
Residents of Class 9c buildings are often unable to evacuate without assistance. They may be incapable of walking or bedridden. It is therefore important to make sure that fire and smoke only affects small areas of the building, hence allowing residents sufficient time should evacuation be necessary.
Some walls and floors of Class 9c buildings may require an FRL
C3D6(3)(b) requires certain walls and floors in Class 9c buildings to have a fire-resistance level(FRL). The reason for this is that it is important to inhibit the spread of fire for resident and occupant safety.
C3D6(3)(c) allows internal walls (other than one bounding a lift or stair shaft)to have an FRL of 60/–/– becausethe floor is required to have an FRL of 60/60/60. Note that the FRL is only required for structural adequacy because Table 4 only requires load bearing walls in these situations to have an FRL with respect to structural adequacy. The lower FRL allowed by C3D6(3)(c) recognises the effectiveness of the required sprinkler systems in Class 9c buildings.
Compartmentation of Class 9c buildings
The compartmentation required by fire rated and smoke proof walls for Class 9c buildings is similar to that required for Class 9a buildings.
The required compartmentation and sub-compartmentation of Class 9c buildings are to allow for the staged evacuation of residents from the building. However, successful evacuation usually depends on assistance being provided to evacuees by an adequate number of staff. The BCA provisions for Class 9c buildings are based on minimal on duty on-site staff being available at any time.
C3D6(3)(a) requires a Class 9c building to be subdivided into areas with a maximum area of 500 m2 by smoke walls complying with Specification 11. No further subdivision of the fire compartments by smoke or fire rated walls is required. This recognises the benefits of sprinkler systems that must be installed in all Class 9c buildings.
An ancillary use area in C3D6(3)(d) is deemed to be an area where there are items of equipment or materials that have a high potential fire hazard (high fire load or fire source). The reason these walls need only be smoke proof, whereas those in a Class 9a building must have an FRL, is that Class 9c buildings must be sprinkler protected.
C3D6(3)(e) provides examples of areas covered by (d).
Figure C3D6: Plan showing one method of complying with C3D6(1) for Class 9a buildings
To minimise the risk of fire spreading from one floor to another via openings in external walls in buildings of Type A construction.
Buildings of Type A construction
C3D7 generally applies to buildings of Type A construction and Class 9a buildings of Type B construction, because they are the only buildings required to provide fire separation between floors. This separation is achieved by the floor being required to have a fire-resistance level (FRL). It applies to openings above one another in different storeys if they are within a horizontal distance of 450 mm of each other.
It does not apply to:
In addition, Class 9a buildings of Type B construction require openings in external walls to be vertically separated in accordance with C3D7 as if the building was Type A construction (see C3D6(1)(d)). This can be achieved either by the construction methods outlined below or the installation of sprinklers in the building. The reason for this is that it is important to inhibit the spread of fire between floors in Class 9a buildings.
Protection of vertically separatedopenings
C3D7 requires the vertical separation of openings in external walls (see C3D7(1) and (2)) of buildings of Type A construction which do not have a sprinkler system complying with Specification 17 (other than a FPAA101D or FPAA101H system). The vertical separation of openings can be achieved by either of the following methods:
If the external wall of the building is a glass curtain wall, C3D7(1)(c)contains specific provisions to stop or limit the spread of fire and smoke between the glass and the edge of the concrete floor. The details are shown in Figure C3D7c.
Although it could be argued that the spandrel or vertical projection should have the same FRL as the floor separating the storeys, this has not been found to be necessary.
Meaning of “window or other opening”
C3D7(3) explains the meaning of the term “window or other opening” as used in C3D7(1). Basically, the term is used to describe a part of the external wall which does not have an FRL of at least 60/60/60 to limit the spread of fire from one storey to another by passing out through the window or opening and then re-entering the building through a similar opening (i.e. one without an FRL of at least 60/60/60) on the storey above. Examples of such openings include:
Figure C3D7a: Section showing use of spandrel to separate external window openings
Figure C3D7b: Example showing use of slab or horizontal construction to separate external window openings
Figure C3D7c: Section showing separation of external window openings in a curtain wall
To explain that buildings separated by a fire wall may be considered as fire compartments or be regarded as separate buildings.
Construction
C3D8(1) outlines how a fire wall is to be constructed.
C3D8(1)(a) sets out the required FRL of a fire wall. If any part adjoining the fire wall is required to have a higher FRL, the fire wall must achieve the higher FRL. The exception occurs if an adjoining part is an open-deck or sprinklered carpark that complies with the concessions set out in S5C19(3), S5C22(3) and S5C25(3) of Specification 5.
C3D8(1)(b) requires all openings in fire walls to not reduce the required FRL of Specification 5 for the fire wall, except where permitted by Part C4. In effect, this provision is referring to:
C3D8(1)(c) indicates which building elements are permitted to pass through or cross a fire wall and prohibits the use of any building element if it reduces the fire wall’s FRL below that required. Hence, elements that pass through or cross a fire wall have to be part of the fire wall’s tested prototype.
C3D8(1)(c) grants an exemption to its requirements for small roof battens and roof sarking.
Separation of buildings
C3D8(2) indicates the extent a fire wall divides a building into separate buildings for the Deemed-to-Satisfy Provisions of Sections C, D and E (see Figure C3D8a).
The fire wall must extend through all storeys and similar spaces which are common to the subject parts of the building, and any adjoining part of the building, through to the underside of any roof covering (see C3D8(2)(b)).
C3D8(2) outlines the requirements for the extentof a fire wall that separates adjoining parts of a building wherethe roofs are at different levels.
If buildings, with different roof levels divided by a fire wall, are to be treated as two separate buildings, the fire wall must extend up to the underside of the highest roof or not less than 6 m above the covering of the lowest roof.
Alternatively, C3D8(2) allows the fire wall not to extend 6 m above the lower roof if the roof to the lower level building:
Separation of fire compartments
C3D8(3) clarifies that a fire wall built in accordance with C3D8(1) can be considered to divide a building into different fire compartments (see Figure C3D8b).
For a fire wall to compartment a building it must extend to the underside of any roof covering or between floors that have an equivalent FRL to the fire wall.
If the building is being separated into fire compartments by a fire wall have different roof levels there is no requirement to extend the fire wall to the underside of the higher roof level or above the lower roof level. This is because the fire wall serves as a means to limit the floor area of the building. When a fire wall is applied in this case, the building cannot be treated as two separate buildings for the purpose of Sections C, D and E of the BCA.
Figure C3D8b illustrates the case where two fire walls divide storeys but do not align, therefore not meeting the requirements of C3D8(2). In this case, the building cannot be regarded as two buildings divided by a fire wall.
Figure C3D8a: Example of method of separating a building by a fire wall in accordance with C3D8(2)(b)
Figure C3D8b: Example of a method of separating a building into fire compartments by a fire wall in accordance with C3D8(3)
Figure C3D8c: Example of fire wall used as an external wall to separate a building in accordance with C3D8(2)(c)
To minimise the risk of a fire in one classification on a storey causing the failure of building elements in another classification on the same storey.
The fire-resistance level (FRL) required for building elements varies, depending on the expected fire load. This load is measured in the BCA by the building classification. With these differing FRLs, it is important that a fire in one classification does not cause the failure of building elements in any other classification.
There are two options to stop a fire spreading from one classification to another classification on the same storey:
Figure C3D9a illustrates some examples of fire walls separating different classifications within the same storey of a building. In the first diagram, the public corridor must be fire-separated from the Class 6 part (as shown) or the Class 5 part to achieve total fire-separation between the different classifications. If a doorway is located in the fire wall, it must comply with C4D6.
The diagrams in Figure C3D9b illustrate examples of fire walls separating different classifications within the same storey of a multi-storey building and floors separating different classifications.
Figure C3D9a: Examples of fire wall separating different classifications in a building of Type A construction
Figure C3D9b: Examples of fire walls and floors separating different classifications in a building of Type A construction
If parts of different classification are situated one above the other in adjoining storeys they must be separated as follows:
To minimise the risk of a fire in one classification causing the failure of building elements in another classification in a different storey.
C3D10 specifies the required separation between parts of a building which are of a different classification, situated one above the other.
The aim of C3D10 is for the fire load of a storey to determine the fire protection of the floor above it. A fire on one storey will affect the storey above to a greater degree than any storey below.
C3D10(a) sets out the requirements for buildings of Type A construction. Figure C3D10 illustrates an example of the required fire-resistance level (FRL) of floors in a 3 storey building required to be of Type A construction.
C3D10(b) sets out the requirements for buildings of Type B and Type C construction. However, note that C3D10(b) is only applicable where one of the parts being separated is Class 2, Class 3 or Class4 and Specification 5 clauses S5C21(1)(f) and S5C24(1)(e) require floors to be protected if the building is Class 2, 3 or 9.
Figure C3D10: Example of floors separating different classifications in a building of Type A construction
To minimise the risk of a fire spreading from one floor to another floor of a building by way of a lift opening.
The approach adopted in C3D11 for lift shaftsis similar to that adoptedby the BCA for stairway shafts.
C3D11 applies to all classes of buildings and specifies the protection requirements for openings both for lift landing doors and services.
Lifts in Type A and B Construction
In any building required to be of Type A or B construction, having a lift connecting more than 2 storeys or more than 3 storeys if the building is sprinklered (other than lifts that are wholly within an atrium),the lift must be in an enclosed shaft separated from the rest of the building.
The lift shaft walls in a building of Type A construction must have the relevant fire-resistance level (FRL) prescribed by Table S5C11e or S5C11f of Specification 5. It does not matter what Class the building is, nor whether the shaft walls are loadbearing.
In a building required to be of Type B construction, the lift shaft walls must have the relevant FRL prescribed by Table S5C21e of Specification 5 if they are loadbearing. If the lift shaft walls are non-loadbearing they must be of non-combustible construction.
As all emergency lifts are required to be fire separated from the remainder of the building, C3D11(3) clarifies that the lift shaft is to have an FRL of not less than 120/120/120.
C3D11(4) only applies to fire-isolated lift shafts. Lift landing doors and indicator panels are covered by C4D11. Openings for other services must comply with any other appropriate provisions in Part C4.
If a lift is wholly in an atrium,it is not required to be in a fire-isolated shaft. This is because the atrium comprises a single fire compartment.
Patient care and resident areas
Any lift in a patient care area in a Class 9a building, or a resident use area in a Class 9c building is to be in a fire-isolated shaft. In a Class 9a or 9c building that is required to be of Type A or B construction it is to have an FRL of 120/120/120. In a Class 9a or 9c building of Type C construction the shaft is to have an FRL of 60/60/60.
Lifts in Type C construction
Apart from emergency lifts and lifts in patient care and resident use areas, lifts need not be in a fire-isolated shaft if the building is of Type C construction. This is because such buildings are not required to have fire-rated floors or any fire compartmentation between storeys.
A stairway and lift must not be in the same shaft if either the stairway or the lift is required to be in a fire-resisting shaft.
To maintain a safe evacuation route for people using a fire-isolated stairway, by separating the stairway shaft from the lift shaft.
Lift shafts do not offer the same fire protection to occupants as fire-isolated stairway shafts. This is because lift landing doors to shafts have no insulation properties and do not seal against smoke to the same extent as fire doors to stairway shafts. Also, many lift over-runs are places where rubbish or other combustible materials may accumulate and are therefore potential fire-sources.
To limit the spread of fire from service equipment having a high fire hazard or potential for explosion and to ensure emergency equipment continues to operate during a fire.
C3D13 is part of the Deemed-to-Satisfy Provisions for C1P6 and C1P7.
The types of equipment referred to in C3D13(1)(a) and (b) and C3D13(3) need to continue to operate during an emergency, such as a fire. It is therefore important to stop the spread of fire to this equipment.
The requirement under C3D13(3) that on-site fire pumps comply with AS 2419.1, rather than C3D13(4), recognises the importance of this equipment to fire-fighting.
The type of equipment referred to in C3D13(1)(d) have a high explosive potential. The high temperatures and pressures associated with a boiler requires consideration for protection as opposed to a normal water heater. It is important that any fire in this type of equipment does not spread to other parts of the building.
Batteries referred to in C3D13(1)(e) have the potential to contain high levels of embodied energy. In a fire event, this embodied energy can contribute to fire propagation and can be difficult to extinguish. Reference to “installed in the building” means batteries hard wired into the building. This includes batteries used to provide power supply for fire safety equipment, lifts, pumps, energy storage from renewable energy sources and the like. It does not include batteries associated with removable data infrastructure, vehicles or batteries that can be readily removed or relocated (such as plug in UPS batteries).
Not all equipment is required to be protected. Examples are listed in C3D13(2). This equipment is either designed to withstand high temperatures during a fire, or is required to be protected by other parts of the BCA.
Under C3D13(4), the minimum fire-resistance level (FRL) for construction used to separate the equipment listed in C3D13(1) from the remainder of the building is 120/120/120, with –/120/30 fire doors. However, if Specification 5requires a higher FRL, then that higher FRL applies.
To limit the spread of fire from electrical equipment and to enable the uninterrupted operation of emergency equipment during a fire.
C3D14 is part of the Deemed-to-Satisfy Provisions for C1P6 and C1P7.
Certain types of electrical equipment have a high potential for explosion as well as fire. C3D14(1) requires that the doorways to sub-stations be protected with –/120/30 fire doors to avoid the spread of any fire from the electrical equipment.
Some State and Territory authorities may have additional requirements for the construction of electricity sub-stations. See relevant State or Territory Appendix to the BCA.
To enable the required emergency equipment to continue to operate during any emergency, the following must be achieved:
The main switchboard referred to in C3D14(2) must be separated from other parts of the building by construction having a fire-resistance level (FRL) of 120/120/120, and any door openings protected with –/120/30 fire doors.
The electrical conductors referred to in C3D14(3) and (4) must comply with the appropriate sections of AS/NZS 3013— Wiring installations—Wiring systems for specific applications, or be protected by fire rated construction with an FRL of 120/120/120.
Emergency equipment is considered sustained by a main switchboard when the emergency equipment does not rely on:
Protection of electricity supply systems
ABCB funded research determined that providing physical segregation between non-emergency equipment switchgear and emergency equipment switchgear reduces the impact of potential damage from fire by 40%. It is essential that this equipment continue to operate during a fire. C3D14(5) therefore requires the emergency equipment to be segregated from the other equipment in all switchboards by metal partitions designed to prevent the spread of any fault from the non- emergency equipment to the emergency equipment.
C3D14(6) lists the emergency equipment required by C3D14(5) to be separated from non-emergency equipment in a switchboard.
In a Class 2 or 3 building, a public corridor, if more than 40 m in length, must be divided at intervals of not more than 40 m with smoke-proof walls complying with S11C2.
To minimise the risk of long public corridors in Class 2 and Class 3 buildings becoming smoke logged.
In a building fire, certain people are subject to greater risks than others, for example, the very young, elderly, people with disabilities, and those who are asleep.
In a Class 2 or Class 3 building there is a very high risk that building occupants will be asleep when a fire occurs. It is important that they be able to safely evacuate the building. To assist in the safe evacuation, long public corridors should not become smoke logged.
C3D15 therefore requires the division of the public corridors into 40 metre lengths, by smoke walls and smoke doors. The details of the smoke walls are set out in Specification 11, and details for the smoke doors are set out in Specification 12.
The measurement of the length of the public corridor includes the sum of all connected corridor lengths that are continuous within a separate storey, smoke compartment or fire compartment.
Where the distance between the external wall of a Class 2 building and a brush fence is less than 3 m, the Class 2 building must comply with the following:
Underground passageways in a bulk grain storage facility must be separated from other parts of the building by smoke-proof walls and smoke-proof doors complying with Specification 11.